吉林紫金铜业有限公司为深入贯彻吉林省“五个一工程”暨一业一规、一企一标、一岗一责、一人一卡、一日一醒(省)建设活动,在延边州、珲春市安监局的工作指导下,具体开展以下工作:
一、开展“一业一规”建设活动,加强行业安全生产监督管理。
1、法律法规识别:我公司认真落实冶金行业规范,加大法律法规识别和学习力度,将相关法律法规及省各项规定汇总为《吉林紫金铜业有限公司主要适用法律法规汇编》并装订成册,发放到各厂部(室),保证每个班组一本,定期开展培训学习。
吉林紫金铜业有限公司主要适用法律法规汇编

2、健全制度、落实责任:公司结合实际情况,制定全面安全生产责任制,落实各岗位安全生产责任。结合国家标准及行业规范制定公司安全生产管理各项制度、规定、考核奖惩办法,以及各项控制程序,此外还制定了职业卫生类各项管理制度,制定本单位健全的安全生产标准体系,编制《吉林紫金铜业有限公司安全生产制度汇编》发放组织学习。
吉林紫金铜业有限公司安全生产制度汇编
二、开展“一企一标”建设活动,落实企业安全生产主体责任。
1、双重预防机制建设:编制了双重机制管理手册,构建企业安全风险分级管控和隐患排查治理双重预防机制,我公司按照作业步骤和设备设施两个方面对风险点危险因素进行辨识,明确预防控制措施、应急处置措施。通过LEC评价法,从高到低确定不同的风险等级依次为1级、2级、3级、4级,分别用红、橙、黄、蓝四种颜色表示。共汇总181个风险点,其中一级风险点0个,二级风险点20,三级风险点45,四级风险点116,并进行了隐患排查治理的分级策划,明确了各级风险的管控责任人。同时,在公司生产区域设置安装风险管控牌和NFC芯片,为风险管控人发放了108部NFC手机,通过PC端操作,手机端巡检,实现对公司各级风险点的在线管控,上级可以查看下级的巡检记录,漏检时会在手机端显示漏检记录。另外,通过绘制风险点分布图,可以直观的看出各级风险点分布位置,发放风险管控卡,让全体员工掌握自身管控危险因素和预防措施。
风险辨识与评价数据库

安全风险等级空间分布图


风险分级管控牌


风险管控及隐患排查策划信息表

隐患在线排查系统


隐患在线通知系统




隐患在线整改系统
风险管控人接到提醒后,在电脑端查看信息,进行编辑下发给本单位相应的整改责任人进行整改,同时设置整改期限,限期整改。整改责任人接到通知后,电脑端会显示具体要求,按照要求进行整改并回复反馈,整改监督人也会收到此整改通知单,监督整改。整改闭合后按月度打印置换治理台账并签字存档。
2、安全生产标准化管理体系:为进一步规范安全生产管理,吉林紫金于2017年先后开展了冶金炼铜和危险化学品安全标准化达标工作,并顺利通过延边州工业和信息化局、延边州安全生产监督管理局和专家组的考评,取得了三级安全标准化证书。
三、开展“一岗一责”建设活动,夯实全员岗位安全生产责任。
1、明确全员岗位安全生产责任制:公司根据各岗位差异性,制定了具有针对性的全员岗位安全生产责任制,各级部门按“谁主管谁负责”的原则,确保安全生产,落实各岗位安全生产责任。公司考虑到岗位工艺设备具有变动性,定期对全员岗位责任制进行修订,制定责任状并签字,同时制定责任制打分表,每日对员工进行打分,并与安全奖金挂钩。


2、强化公司全员岗位安全操作规程:为严格公司全员岗位责任和操作规程,公司编制全员岗位安全操作规程并装订成册发放各班组学习。内容包括岗位主要危害因素、劳动防护用品佩戴要求、作业安全要求和应急要求等内容,明确作业活动及防护措施,内容简洁、通俗,保证岗位员工规范操作。
吉林紫金铜业有限公司岗位安全操作规程汇编

四、开展“一人一卡”建设活动,强化员工岗位安全风险防范。
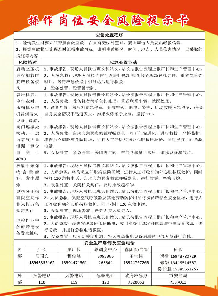
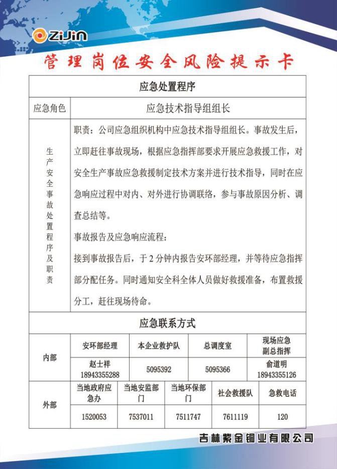
覆盖公司全体员工,将其本人应管控的风险点、风险等级、隐患排查巡检策略、安全工作清单、应急处置程序和职责及应急联系方式制成桌牌,摆放到办公桌上,现场操作岗位员工制成卡片随身携带,随看随记。同时,公司全面开展班中监管工作,编制岗位安全操作指南,针对各岗位安全操作步骤编制成安全操作卡,定期组织员工学习,上标准岗,干标准活。
管理岗位风险提示桌牌


操作岗位风险提示卡


五、开展“一日一醒(省)”建设活动,筑牢员工安全生产思想防线。
1、班前警醒:班前通过“一点到、二交接、三部署、四提问和五宣誓”的五步法进行准军事化管理,达到班前警醒。


2、班中提醒:班中通过监督提醒、互保提醒的模式按照《岗位安全操作指南》作业,班组间实行互保考核制,上下级之间实行连带考核制,排班室悬挂亲情墙进行亲情提醒。



3、班后反省:班后通过“一总结、二反馈、三反省”的三步法认真总结和反省,并进行全员积分考核,实行加减分的奖惩,每月兑现奖励。


